BSVC provides a framework for writing microprocessor simulators with a set of C++ classes. This chapter gives an overview of the framework describing the class layout along with the user interface communication protocol.
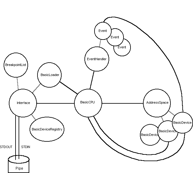
The framework is as generic as possible to allow simulation of any processor or device. It handles all interaction with the user interface process, provides base classes for common objects, furnishes timed events to simulate interrupts, and manages breakpoints. Figure A-1 shows the framework's layout. All the classes whose names start with 'Basic' are abstract base classes. These base classes are "molds" for the actual classes used in the simulator. For example in the Motorola 68000 simulator the BasicCPU class is the base class for the m68000 class.

This section provides a brief summary describing the purpose of each of the C++ classes in the framework.
AddressSpaceThis class maintains a collection of attached devices and provides methods to peek and poke into them. It's not an abstract base class and in most cases used as is. However using it as a super class you could derive a "VirtualAddressSpace" or "CachedAddressSpace" class supporting virtual or cached memory.
BasicCPUThis class is the heart of the simulator its main purpose is to execute instructions and handle interrupts. Most of the work writing a simulator goes into the "CPU" class derived from this abstract base class.
BasicDeviceThis abstract base class is the foundation for all devices in the simulator. Its main job is to simulate the device at the register level and provided methods for the AddressSpace to read from and write to the device.
BasicDeviceRegistryThis abstract base class is used to derive a class that maintains a list of all the devices in the simulator and allows them to be created.
BasicLoaderThis abstract base class provides methods to load object files into the simulator. A derived class should load all the object file formats supported by the simulator. The Interface object uses this derived object to load files into the simulator.
BreakpointListThe Interface class uses this class to manage a list of breakpoints. This should not have to be modified.
EventThis is a nested class in the EventHandler class. Whenever an EventBase derived object (i.e., a device) requests an event an Event object gets added to the EventHandler's delta queue.
EventHandlerThis class maintains a queue of events requested by EventBase derived objects. Whenever an event times-out the EventBase object's Callback method is executed. Events are useful for simulating regular time interval interrupts. You should not have to modify this class.
InterfaceThis class communicates with the user interface. It provides a standard set of commands allowing the user interface to "wrap" around any simulator written with the BSVC framework. This class should not have to be modified.
The simulator and user interface are two separate processes. The simulator process is a slave process that waits for commands from the user interface process. Whenever the user interacts with the user interface, commands are sent to the simulator to perform the necessary tasks. For example when the "Single Step" button is pressed the user interface sends "Step 1" to the simulator. In response to this command the simulator executes the next instruction. Listed below in Table A-1 are all the simulator commands.
TABLE A- Simulator Commands
|
|
|
|
| AddBreakpoint | <addr> | Sets a breakpoint at the address |
| AttachDevice | <addrspace> <name> <args> | Attaches the named device |
| ClearStatistics |
| Clears any statistics the simulator keeps |
| DetachDevice | <addrspace> <device index> | Detaches the indexed device |
| DeleteBreakpoint | <addr> | Clear the breakpoint at address |
| FillMemoryBlock | <addrspace> <addr> <len> <val> | Fills the block of memory with the value |
| ListAttachedDevices | <addrspace> | Lists devices attached to the address space |
| ListBreakpoints |
| Lists all the breakpoints that are set |
| ListDevices |
| Lists available devices |
| ListDeviceScript | <name> | Lists the Tcl script for the named device |
| ListExecutionTraceRecord |
| Lists the symbolic names in trace records |
| ListDefaultExecutionTraceEntries |
| Lists the default trace records to display |
| ListGranularity |
| Granularity in bytes |
| ListMaximumAddress | <addrspace> | Maximum address of the address space |
| ListMemory | <addrspace> <addr> <len> | Lists memory contents |
| ListNumberOfAddressSpaces |
| Number of address spaces |
| ListRegisters |
| List registers and values |
| ListRegisterValue | <register name> | Lists value of the named register |
| ListRegisterDescription | <register name> | Lists a description of the named register |
| ListStatistics |
| Lists any statistics kept by the simulator |
| LoadProgram | <addrspace> <filename> | Load the named program |
| ProgramCounterValue |
| Lists the value of the program counter |
| Reset |
| System reset |
| Run |
| Full speed execution |
| SetMemory | <addrspace> <addr> <value> | Sets the given memory location |
| SetRegister | <register name> <value> | Sets the named register to the value |
| Step | <number> | Execute instructions |
This document was produced using an evaluation version of HTML Transit